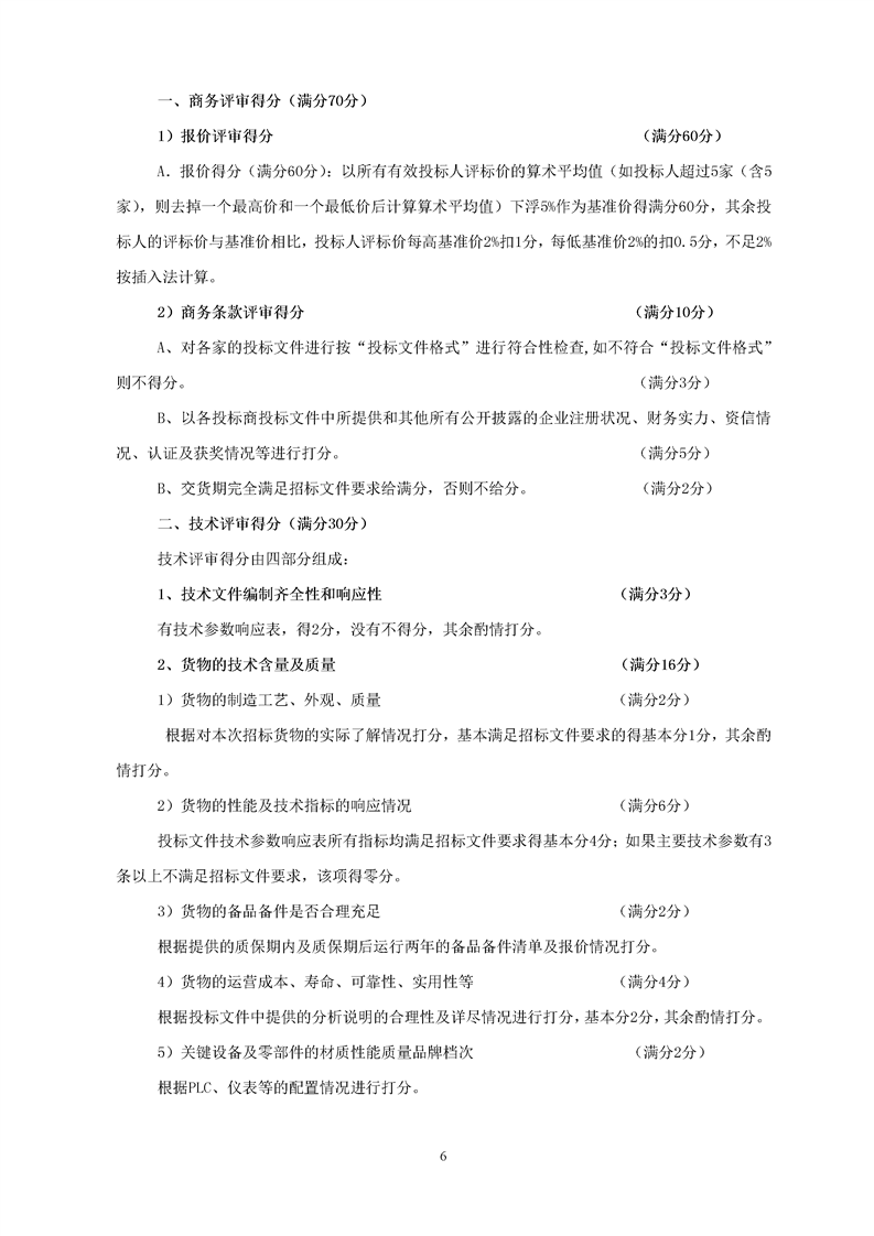
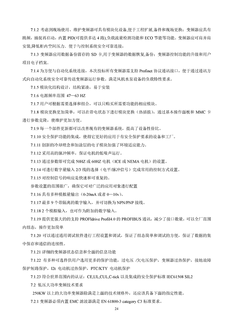
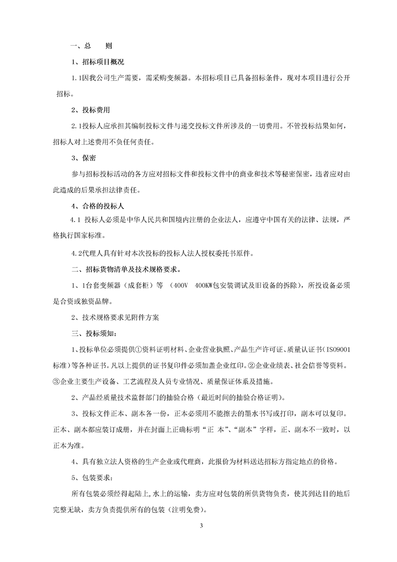
西湖增壓站4號機變頻器招標文件

發布時間:2019-09-19


























聯系我們