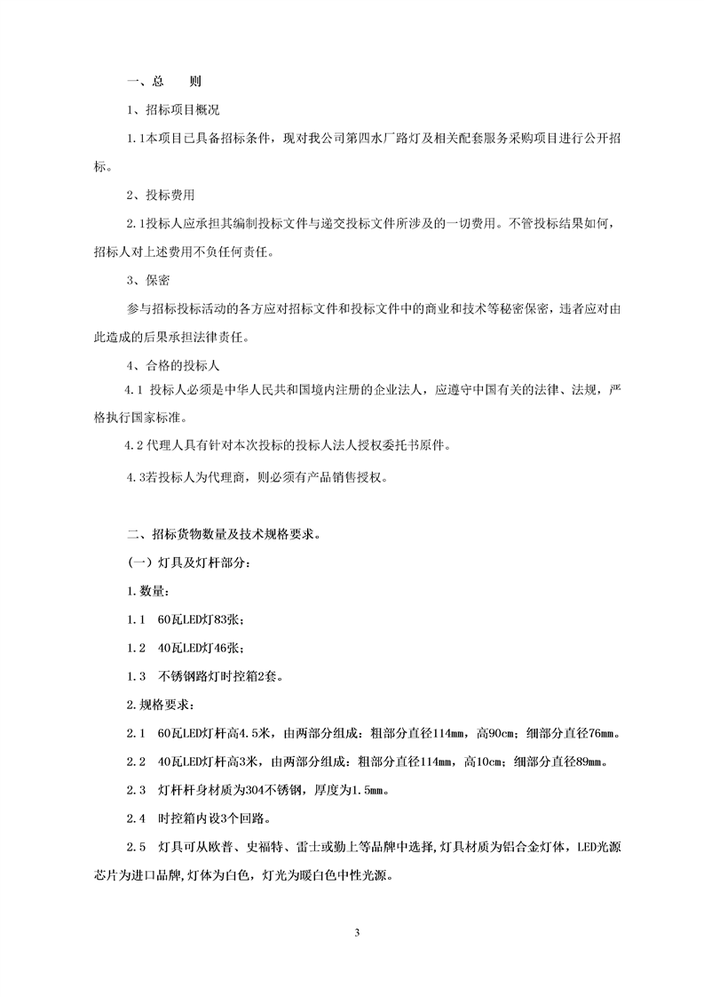
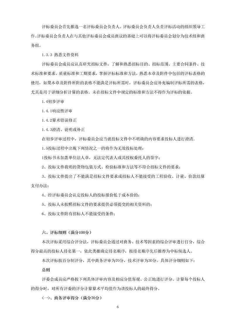
發布時間:2020-01-10
單位名稱: 揚州市城建國有資產控股(集團)有限責任公司
郵箱:yzckgs@126.com
電話:(0514)87937265
地址:揚州市鹽阜西路11號
主辦單位(版權所有):揚州市城建國有資產控股(集團)有限責任公司運行管理:揚州市民卡有限責任公司 蘇ICP備11030341號-2 您是本站第 1000 位訪問者
蘇公網安備 32100302010505號